Home    中文  
 
  • Search
  • lucene Search
  • Citation
  • Fig/Tab
  • Adv Search
Just Accepted  |  Current Issue  |  Archive  |  Featured Articles  |  Most Read  |  Most Download  |  Most Cited

Chinese Journal of Digestion and Medical Imageology(Electronic Edition) ›› 2026, Vol. 16 ›› Issue (02): 167-172. doi: 10.3877/cma.j.issn.2095-2015.2026.02.013

• Original Article • Previous Articles    

A study on the correlation between dietary inflammation index, nutritional parameters and the risk of frailty in elderly patients with compensated liver cirrhosis

Zijie Wei, Xinxin Chen, Yao Yao, Zhenyu Yan()   

  1. Department of Clinical Nutrition, Xingtai People's Hospital, Xingtai 054000, China
  • Received:2025-10-20 Online:2026-04-01 Published:2026-04-02
  • Contact: Zhenyu Yan

Abstract:

Objective

To explore the correlation between dietary inflammation index (DII), nutritional parameters and the risk of frailty in elderly patients with compensated liver cirrhosis, and to provide a reference for early clinical intervention.

Methods

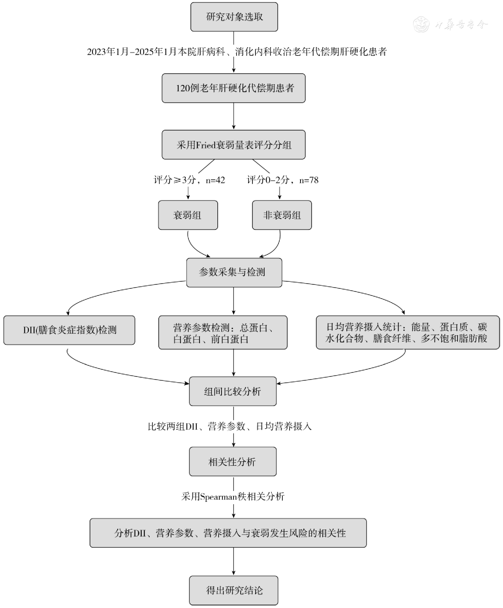
A total of 120 elderly patients with compensated liver cirrhosis who were admitted to the department of liver disease and the department of gastroenterology of Xingtai People's Hospital from January 2023 to January 2025 were selected retrospectively as the research subjects, and they were divided into the frail group (Fried frailty scale score ≥3 points, n=42) and the non-frail group (Fried frailty scale score 0-2 points, n=78) based on the Fried frailty scale. DII, nutritional parameters (total protein, albumin, prealbumin) and average daily nutritional intake (energy, protein, carbohydrates, dietary fiber, polyunsaturated fatty acids) of the two groups were compared. The Spearman rank correlation analysis method was used to analyze the correlations between DII, nutritional parameters, nutritional intake and the risk of frailty in elderly patients with compensated liver cirrhosis.

Results

The proportion of T1+T2 in the DII classification of the frailty group was lower than that of the non-frailty group, and the proportion of T3 was higher than that of the non-frailty group, the levels of total protein, albumin and prealbumin in the frailty group were all lower than those in the non-frailty group (P<0.05); the intake of energy, protein, carbohydrates, dietary fiber and polyunsaturated fatty acids in the frail group was all lower than those in the non-frail group (P<0.05). The results of Spearman correlation analysis showed that in elderly patients with compensated liver cirrhosis, DII was positively correlated with the risk of frailty, while total protein, albumin, prealbumin, energy intake, protein, carbohydrates, dietary fiber, and polyunsaturated fatty acids were negatively correlated with the risk of frailty (P<0.05).

Conclusion

Elevated DII levels and reduced nutritional parameters significantly increase the risk of frailty in elderly patients with compensated liver cirrhosis, clinicians should monitor these indicators and implement anti-inflammatory dietary and nutritional support interventions.

Key words: Compensated stage of cirrhosis, Dietary inflammatory index, Nutritional parameters, Frailty, Correlation

京ICP 备07035254号-15
Copyright © Chinese Journal of Digestion and Medical Imageology(Electronic Edition), All Rights Reserved.
Tel: 0531-83086377 E-mail: zhxhbyyxzz@126.com
Powered by Beijing Magtech Co. Ltd